欢迎来到鑫阳供应链!

全国咨询电话
0755-83543990

疫情后时代,中国供应链管理人才如何培养?

英国著名的供应链专家马丁·克里斯多夫曾说,21世纪的竞争不是企业之间的竞争,而是供应链与供应链之间的竞争。


当前,世界保护主义虽然有所抬头,但全球化发展的大势不可逆,随着数字经济的全面到来,全球供应链将进一步加深不同国家、不同地区的融合发展。同时,供应链也将极大地改变一个国家的经济发展方式、产业发展方式、城市发展方式、企业发展方式。



中国作为世界工厂也是全球最大的消费市场,同时也是世界上最大的供应链中心,供应链产业具有强大的发展潜力,中国供应链的发展无论是对中小企业的生存状态,还是在助推中国经济转型升级上,都被寄予厚望。面向未来,中国将会成为全球重要的供应链服务、管理与创新中心



然而,要跟上中国供应链的发展速度,必然需要大批的供应链人才。但供应链的人才紧缺是全球性的话题,不仅中国缺供应链的人才,全世界都缺供应链人才。如何培养具有战略思维和专业能力的供应链管理人才也一直是政府、企业和各种专业协会思考的问题。



中国物流与采购联合会作为中国唯一一家物流与采购行业综合性社团组织,一直在为推动中国供应链管理人才的培养而大力行动。2017年,中国物流与采购联合组织专家团队按国际性、专业化、本土化、分级设定、可持续更新的五大原则,结合十余年协会在采购供应链培训经验的基础上,耗时四年精心推出了供应链管理专家SCMP培训认证项目,它兼具国际视野和本土特色、理论知识和实操案例,是目前国内供应链领域唯一成体系的、专业的培训知识体系,得到了财政部、商务部、教育部等多部委的高度肯定。


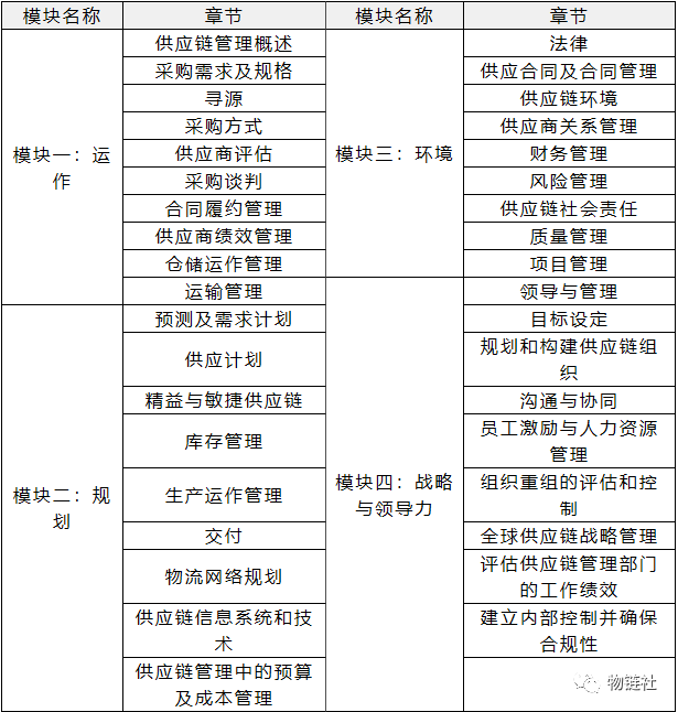
SCMP供应链管理专家认证培训课程包含四大模块,分别为《供应链管理运作》、《供应链管理规划》、《供应链管理环境》、《供应链管理战略与领导力》,具体内容如下:



个人系统学习SCMP课程,有助于掌握必备的优秀岗位技能,掌握广泛的通用知识、深入的专业能力。当在专业岗位有过一定工作经验后,再回炉进修,实践与理论整合贯通,将能获得更大收获。


企业组织员工系统学习SCMP,更能理解并领导相关部门构建企业内部供应链体系的整合,达成一致目标,在战略和运营两个层面上贯彻落实。


去那里进行SCMP供应链管理专家的学习呢?深圳鑫阳供应链作为比较知名的采购供应链管理培训机构,也是中国物流与采购联合会SCMP的授权培训机构,是一个不错的选择,当然也可以选择其它的培训机构。


供应链管理人才的培养不是一朝一夕的事,在新的历史时期,特别是这次疫情事件,全球供应链都受到了极大的冲击。我们有理由相信,疫情后,全球供应链甚至中国的供应链都必然会出现新的大的变化,但无论怎么变化,培养高素质和专业的供应链管理人才,都将是政府、企业和社会重要的工作。


免费预约课程

X
0755-83543990